为深入学习贯彻习近平新时代中国特色社会主义思想和党的二十大精神,认真学习贯彻习近平总书记关于加强全民国防教育的重要论述,全面贯彻落实习近平总书记对广西“五个更大”重要要求、视察广西“4·27”重要讲话和对广西工作系列重要指示精神,进一步在全社会营造关心国防、热爱国防、建设国防、保卫国防的浓厚氛围。12月12日,太阳集团8722com在图文信息大楼一楼学术报告厅举行2023年“爱我国防”演讲比赛。比赛由国防科技学院承办。章昊、梁思媛同学主持比赛。

比赛现场
全体起立,奏唱国歌
出席本次演讲比赛现场的领导有:艺术设计学院党支部副书记赵志辉、土木工程学院分团委书记陈春任、教育学院分团委书记佴蕊、国防科技学院办公室主任黄秀妮。
担任本次演讲比赛的评委老师有:招生办公室副处长陈丽燕、校团委副书记李丽清、学生工作处资助科科长范玉翠、马克思主义学院刘剑虹老师、校团委何小仪老师。

《爱我国防,强国有我》
汽车与机电学院
2023级电气自动化技术1班 叶羽辉
《勿忘近代之耻辱,奋勇精进铸国防》
汽车与机电学院
2023级数控技术1班 宁秋萍
比赛过程中,选手们从不同的角度或阐述建设强大国防的时代意义,或宣扬情系国防、献身国防无私奉献的先进典型。

《踔厉奋发强国防 勇毅前行向复兴》
铁道与航空学院
2023级城市轨道交通运营管理1班 李龙凤
《心系国防,军强国强》
经济管理学院
2023级大数据与会计1班 黄翠芬
《手握钢枪,守望边疆》
铁道与航空学院
2022级城市轨道交通技术2班 黄华灿
选手们声情并茂,感情真挚,娓娓道出了对祖国国防力量的自豪和对新时代强国强军的自信。参赛选手们慷慨激昂的演讲赢得了现场观众的连连掌声,评委们对于参赛选手的现场表现给予了极大的肯定。

校团委副书记李丽清点评讲话
演讲结束后,校团委副书记李丽清代表评委们从演讲的主题、内容、技巧等方面对参赛选手的演讲进行了点评,肯定了同学们的优点,提出了不足之处,并对如何提高演讲能力提出了意见和建议。
国无防不立,民无防不安。校团委副书记李丽清在总结讲话中指出,开展此次“爱我国防”演讲比赛,旨在进一步引导学生树立正确国防观念,提高国防素养,积极参与到国防事业中来,共同打造坚不可摧的国家安全“钢铁长城”。同学们要从今天的比赛中学习到英雄事迹,学习到英雄精神,学习到英雄品质,用实际行动来践行的爱国情怀。
她最后向同学们提出希望,希望当代青年学子要坚定理想信念,加强国防意识,增强责任感和使命感,不断充实提高自己,传承和弘扬红色精神,积极投身于国防事业建设,争做新时代好青年,铸就强国、强军梦。
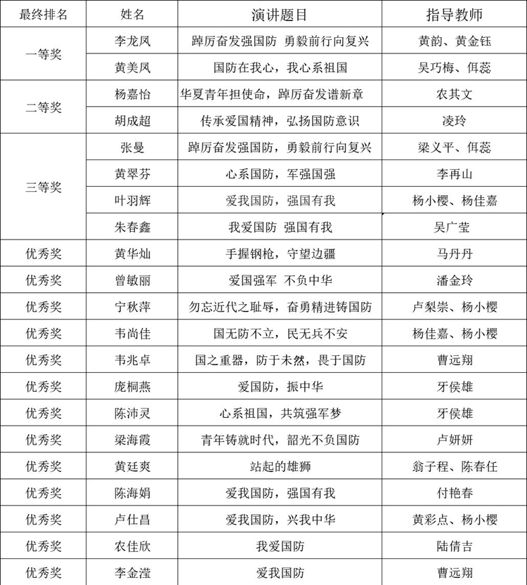
经过一轮紧张激烈的比赛过后,最终,李龙凤、黄美凤两位同学并列获得一等奖,杨嘉怡、胡成超获得二等奖,张曼、黄翠芬、叶羽辉和朱春鑫并列获得三等奖,黄华灿、曾敏丽、宁秋萍、韦尚佳、韦兆卓、庞桐燕、陈沛灵、梁海霞、黄廷爽、陈海娟、卢仕昌、农佳欣、李金滢等同学获得优秀奖。

招生办公室副处长陈丽燕为荣获一等奖的选手颁奖
校团委副书记李丽清为荣获二等奖的选手颁奖
学生工作处资助科科长范玉翠为荣获三等奖的选手颁奖
马克思主义学院刘剑虹老师为荣获优秀奖的选手颁奖
校团委何小仪老师为荣获优秀奖的选手颁奖
合影
附:我院2023年“爱我国防”演讲比赛获奖名单

来源:国防科技学院
责编:黄丽娟
审核:新闻中心












